【壓縮機網】磁懸浮壓縮機和空氣懸浮壓縮機兩者有著不同的技術特點,首先磁懸浮軸承與空氣懸浮軸承兩個都采用了無接觸懸浮技術,從而徹底消除了傳統齒輪、軸承帶來的機械摩擦和潤滑油污染,具有高效率、低維護、低噪音等共同優點。實現“懸浮”的技術原理截然不同,也導致了在性能上和應用上的差異。
一、核心物理原理解讀
1.空氣懸浮軸承:基于流體力學與氣體動力學的“剛性氣墊”
本質:它是一種機械約束型軸承。懸浮力源于氣體(通常是空氣)的壓力。軸承和轉子之間的幾何形狀被精密設計,以在間隙中建立并維持一個高壓氣膜區域。
動壓式:依賴相對運動。當轉子高速旋轉時,其特有的楔形或袋式結構會將具有粘性的氣體契入收斂間隙。根據雷諾方程,這會導致氣體壓力急劇升高(動壓效應),從而將轉子抬起。關鍵點:它必須達到一定啟動速度才能形成氣膜,低速或靜止時存在接觸摩擦。
物理極限:氣體可壓縮,因此氣膜的剛度是有限的。當受到沖擊載荷時,氣膜會被壓縮變薄,承載力非線性增長。氣體阻尼極小,因此衰減振動的能力很弱。
2.磁懸浮軸承:基于電磁學與自動控制的“主動力場”
本質:它是一種主動控制型的“力執行器”。懸浮力源于電磁鐵與鐵磁轉子之間根據麥克斯韋方程產生的電磁吸引力。
核心閉環:這是一個典型的“傳感器-控制器-執行器”反饋控制系統。
1.傳感器(如電渦流傳感器)以微米級精度實時測量轉子位置。
2.控制器(數字信號處理器)將位置信號與設定值(通常為零點)比較,計算出所需的糾偏力。控制算法(如PID、模糊控制、H_\infty魯棒控制)是系統的“大腦”,決定了系統的穩定性、剛度和阻尼特性。
3.功率放大器將控制信號轉化為驅動電磁鐵的電流。
4.電磁鐵產生精確的電磁力,將轉子拉回或推到目標位置。
物理特性:電磁力與電流的平方成正比,與氣隙的平方成反比,本質上是不穩定和非線性的。正是依靠高速的閉環控制,才實現了穩定懸浮。其剛度和阻尼完全是軟件定義的,可以根據需要實時調整。
二、動態性能與控制能力
這是兩者核心的差異,決定了它們在不同場景下的適用性。
對不平衡響應的處理:
·空氣軸承:轉子不平衡會產生同步振動。由于缺乏主動阻尼,這些振動會直接傳遞到基座,只能通過精確動平衡來減輕。
·磁軸承:控制系統可以實施自動平衡或振動抑制。例如,它可以識別出與轉速同步的振動分量,并產生一個與之反向的控制力來主動抵消它,從而實現超平穩運行。
穿越臨界轉速:
·空氣軸承:轉子在通過其固有頻率(臨界轉速)時,振動會放大,可能非常危險,需要快速“沖過去”或避免在此轉速下長期運行。
·磁軸承:可以通過實時調整系統的剛度和阻尼,使臨界轉速“移開”或顯著抑制共振峰值,實現平穩、安全的穿越。
對干擾的恢復能力:
·空氣軸承:受到一個外部沖擊(如敲擊)后,會像一個“硬彈簧+弱阻尼”系統一樣振蕩衰減,恢復較慢。
·磁軸承:控制器能立即感知位移,并施加一個強力的“糾正”動作,將轉子迅速拉回設定點,恢復極快。
三、核心原理對比

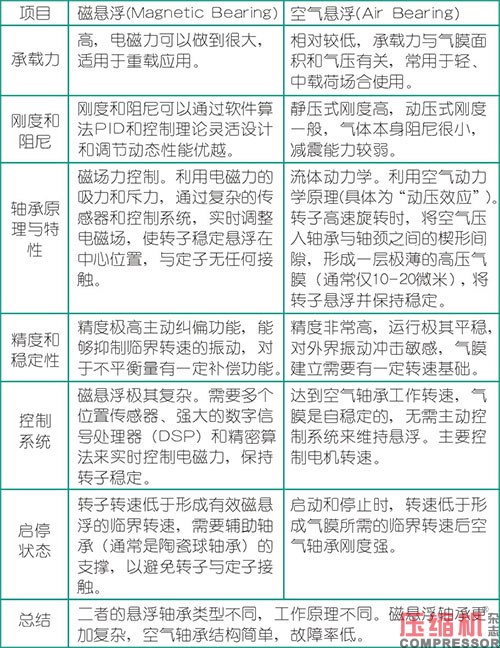
四、性能特點對比

五、選型建議
選擇磁懸浮壓縮機/鼓風機:供電可靠性是首要考慮因素,不可以意外停機。(夏季多雷電特別注意,需要UPS供電或者超級電容器);工作環境,進氣空氣質量和環境溫度必須滿足要求(如有:腐蝕性氣體、磁性粉末和多粉塵場合是不適合使用);工況復雜,負載變化較大,重載適合;投資成本高,維護費用高。
選擇空氣懸浮壓縮機/鼓風機:進氣環境清潔,按時更換空氣過濾器;初始預算少,希望獲得更節能的空間;工況穩定,負載變化不大,供氣平穩;占地面積小,節能效果明顯。
總結
空氣懸浮軸承,是依靠一層物理性的氣墊來懸浮,結構簡單,極限轉速,適用于輕載、高精度場合。動壓式空氣軸承廣泛用于硬盤控制器主軸電機。磁懸浮軸承是一款一套主動控制的電磁手段懸浮,強大、智能,適應性強。適用于高速、重載需要主動控制的場合。比如磁懸浮軸承發電機,飛輪儲能,汽輪機等場合。
空氣懸浮壓縮機系統的應用場景下,依然是一種非常高效和可靠的選擇。對使用環境和全生命周期維護成本進行綜合評估,空氣懸浮壓縮機都有一定優勢和節能效果。
【壓縮機網】磁懸浮壓縮機和空氣懸浮壓縮機兩者有著不同的技術特點,首先磁懸浮軸承與空氣懸浮軸承兩個都采用了無接觸懸浮技術,從而徹底消除了傳統齒輪、軸承帶來的機械摩擦和潤滑油污染,具有高效率、低維護、低噪音等共同優點。實現“懸浮”的技術原理截然不同,也導致了在性能上和應用上的差異。
一、核心物理原理解讀
1.空氣懸浮軸承:基于流體力學與氣體動力學的“剛性氣墊”
本質:它是一種機械約束型軸承。懸浮力源于氣體(通常是空氣)的壓力。軸承和轉子之間的幾何形狀被精密設計,以在間隙中建立并維持一個高壓氣膜區域。
動壓式:依賴相對運動。當轉子高速旋轉時,其特有的楔形或袋式結構會將具有粘性的氣體契入收斂間隙。根據雷諾方程,這會導致氣體壓力急劇升高(動壓效應),從而將轉子抬起。關鍵點:它必須達到一定啟動速度才能形成氣膜,低速或靜止時存在接觸摩擦。
物理極限:氣體可壓縮,因此氣膜的剛度是有限的。當受到沖擊載荷時,氣膜會被壓縮變薄,承載力非線性增長。氣體阻尼極小,因此衰減振動的能力很弱。
2.磁懸浮軸承:基于電磁學與自動控制的“主動力場”
本質:它是一種主動控制型的“力執行器”。懸浮力源于電磁鐵與鐵磁轉子之間根據麥克斯韋方程產生的電磁吸引力。
核心閉環:這是一個典型的“傳感器-控制器-執行器”反饋控制系統。
1.傳感器(如電渦流傳感器)以微米級精度實時測量轉子位置。
2.控制器(數字信號處理器)將位置信號與設定值(通常為零點)比較,計算出所需的糾偏力。控制算法(如PID、模糊控制、H_\infty魯棒控制)是系統的“大腦”,決定了系統的穩定性、剛度和阻尼特性。
3.功率放大器將控制信號轉化為驅動電磁鐵的電流。
4.電磁鐵產生精確的電磁力,將轉子拉回或推到目標位置。
物理特性:電磁力與電流的平方成正比,與氣隙的平方成反比,本質上是不穩定和非線性的。正是依靠高速的閉環控制,才實現了穩定懸浮。其剛度和阻尼完全是軟件定義的,可以根據需要實時調整。
二、動態性能與控制能力
這是兩者核心的差異,決定了它們在不同場景下的適用性。
對不平衡響應的處理:
·空氣軸承:轉子不平衡會產生同步振動。由于缺乏主動阻尼,這些振動會直接傳遞到基座,只能通過精確動平衡來減輕。
·磁軸承:控制系統可以實施自動平衡或振動抑制。例如,它可以識別出與轉速同步的振動分量,并產生一個與之反向的控制力來主動抵消它,從而實現超平穩運行。
穿越臨界轉速:
·空氣軸承:轉子在通過其固有頻率(臨界轉速)時,振動會放大,可能非常危險,需要快速“沖過去”或避免在此轉速下長期運行。
·磁軸承:可以通過實時調整系統的剛度和阻尼,使臨界轉速“移開”或顯著抑制共振峰值,實現平穩、安全的穿越。
對干擾的恢復能力:
·空氣軸承:受到一個外部沖擊(如敲擊)后,會像一個“硬彈簧+弱阻尼”系統一樣振蕩衰減,恢復較慢。
·磁軸承:控制器能立即感知位移,并施加一個強力的“糾正”動作,將轉子迅速拉回設定點,恢復極快。
三、核心原理對比

四、性能特點對比

五、選型建議
選擇磁懸浮壓縮機/鼓風機:供電可靠性是首要考慮因素,不可以意外停機。(夏季多雷電特別注意,需要UPS供電或者超級電容器);工作環境,進氣空氣質量和環境溫度必須滿足要求(如有:腐蝕性氣體、磁性粉末和多粉塵場合是不適合使用);工況復雜,負載變化較大,重載適合;投資成本高,維護費用高。
選擇空氣懸浮壓縮機/鼓風機:進氣環境清潔,按時更換空氣過濾器;初始預算少,希望獲得更節能的空間;工況穩定,負載變化不大,供氣平穩;占地面積小,節能效果明顯。
總結
空氣懸浮軸承,是依靠一層物理性的氣墊來懸浮,結構簡單,極限轉速,適用于輕載、高精度場合。動壓式空氣軸承廣泛用于硬盤控制器主軸電機。磁懸浮軸承是一款一套主動控制的電磁手段懸浮,強大、智能,適應性強。適用于高速、重載需要主動控制的場合。比如磁懸浮軸承發電機,飛輪儲能,汽輪機等場合。
空氣懸浮壓縮機系統的應用場景下,依然是一種非常高效和可靠的選擇。對使用環境和全生命周期維護成本進行綜合評估,空氣懸浮壓縮機都有一定優勢和節能效果。


網友評論
條評論
最新評論